
(来源:智汇大叔)

中国人寿保险股份有限公司 因违反《经常项目外汇业务指引(2020年版)》(汇发〔2020〕14号文印发)第一百零六条第二款,第四十七条 ,《中华人民共和国外汇管理条例》(中华人民共和国国务院令第532号)第十七条,被处罚:35万元。
违法行为类型:
1、《经常项目外汇业务指引(2020年版)》第一百零六条第二款。
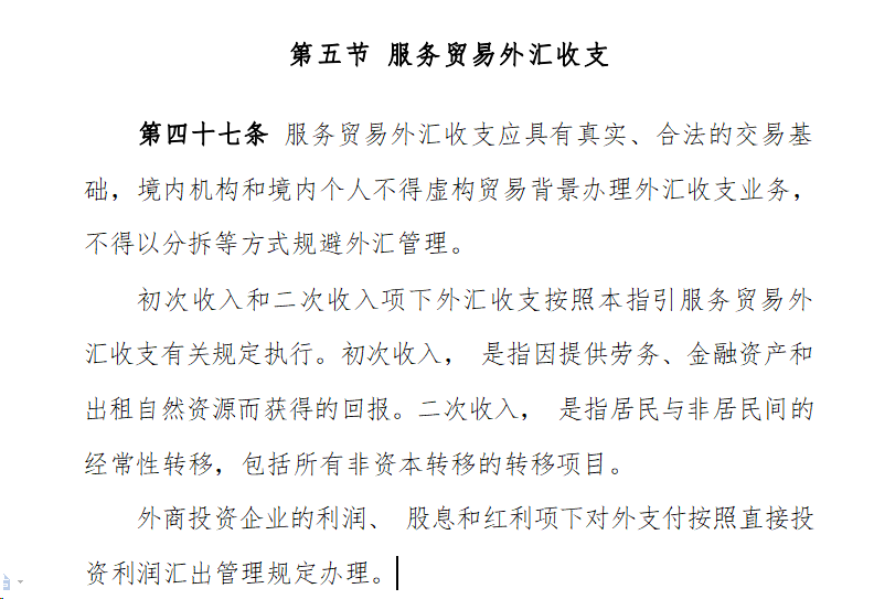
“保险机构开立外汇资金运用账户,用于境内外汇资金运用业务。保险机构境内外汇资金运用的外汇资金应先划入在托管银行开立的外汇资金运用账户进行托管。托管的外汇资金转存银行存款所开立的外汇账户性质仍为外汇资金运用账户。
2、《中华人民共和国外汇管理条例》第十七条
“境内机构、境内个人向境外直接投资或者从事境外有价证券、衍生产品发行、交易,应当按照国务院外汇管理部门的规定办理登记。境内机构、境内个人向境外直接投资或者从事境外有价证券、衍生产品发行、交易,应当按照国务院外汇管理部门的规定办理登记。
3、“违反外汇登记管理规定”是近几年处罚案例中出现频率较高的处罚事由,因此,在办理外汇业务时外汇合规管理务必重视!智汇大叔专注银行外汇合规管理,学外汇,关注智汇大叔微信公众号。

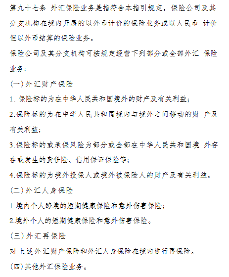
中国人寿财产保险股份有限公司 因违反《经常项目外汇业务指引(2020年版)》(汇发〔2020〕14号文印发)第九十七条第二款,第四十七条,超范围经营外汇财产保险业务、违反规定将外汇汇入境内,被罚没 360.02 万元。

海量资讯、精准解读,尽在新浪财经APP
英赫优配提示:文章来自网络,不代表本站观点。